丝芭传媒于今日(12月18日)公开发布《致艺人鞠婧祎的最后告知》,以“涉嫌严重经济犯罪”为由向鞠婧祎及关联人涂某某发出实名举报威胁,标志着双方持续一年的合约纠纷升级至刑事指控层面。

丝芭主张:2018年签署的《补充协议》将影视经纪权延长至2033年,并出示单方委托的笔迹鉴定报告称签名真实。

鞠婧祎方反驳:原合约已于2024年6月18日自然终止,从未签署续约协议;法院两次委托的司法鉴定均显示“无法判断签名为本人所写”,丝芭单方报告未获司法认可。

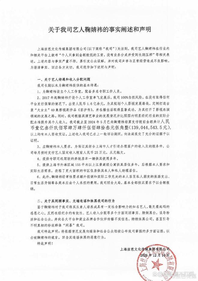
丝芭公布:十一年间向鞠婧祎支付1.39亿元(含工作室运营成本、福利支出),强调已依法完税。


鞠婧祎方指控:实际分成比例仅15%-20%,远低于行业标准;公司通过“双重合同”隐瞒真实收入、截留分成,且拖欠合作方款项(如9000元发型师费用)。丝芭的税务声明被指引导公众对艺人外部收入的联想。

丝芭声称掌握鞠婧祎及其关联人涂某某(疑为摄影师涂松泽)涉嫌经济犯罪的证据,但未公开细节。网友推测可能与2024年8月杂志拍摄等外部合作收益申报有关。

丝芭传媒连续发布声明指控鞠婧祎团队“编造谎言”“利用水军网暴公司”,并借“1.39亿收入”引导仇富舆论,回避合约合法性核心问题。

鞠婧祎通过律师声明强调合约终止的法律事实,要求丝芭停止骚扰合作方,并追索欠付分成;前助理爆料公司长期不提供合同原件、未缴社保等管理乱象。

丝芭被曝2025年7月1.2亿股权遭冻结,内部员工透露公司面临倒闭风险,此时纠缠顶流艺人被指“吸血续命”。
“择日举报”的表述遭批逻辑矛盾:若涉刑事犯罪应立即报案,而非作为谈判筹码。
多名丝芭前艺人解约案例(如黄婷婷赔350万、孙千予零违约金解约)暴露分成不公、维权艰难问题。
鞠婧祎方已重新起诉要求确认合约终止;丝芭若无法就经济犯罪指控举证,可能涉诬告。

鞠婧祎主演待播剧《月鳞绮纪》(郭敬明执导)恐受舆情波及,合作方暂未公开表态。


若丝芭未在合理期限内提交举报证据,其指控恐被视作施压工具;反之若证据成立,将颠覆内娱顶流商业生态。
特别声明:以上内容(如有图片或视频亦包括在内)为自媒体平台“网易号”用户上传并发布,本平台仅提供信息存储服务。
海南封关次日实探三亚免税店:兰蔻等护肤品牌有免税临期产品5折销售,此前甚至有口红打1折
王室与军方的阳谋!泰王下旨皇家庇护兜底伤亡,让泰军放手去打
台北车站随机砍人嫌犯已死亡!掷烟雾弹+30cm长刀伤人,此前因妨害兵役遭通缉
残暴11-1 樊振东欧冠首秀3-0速胜:再秀C罗庆祝动作 现场球迷狂欢
在线客服
电话咨询


官方微信
返回顶部